Appearance
Lifecycle Hooks
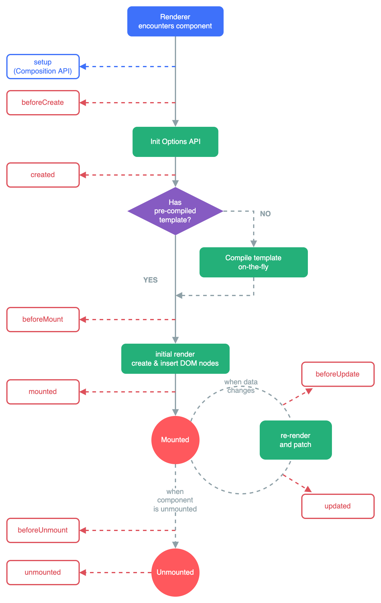
Each Vue component instance goes through a series of initialization steps when it's created - for example, it needs to set up data observation, compile the template, mount the instance to the DOM, and update the DOM when data changes. Along the way, it also runs functions called lifecycle hooks, giving users the opportunity to add their own code at specific stages.
Registering Lifecycle Hooks
For example, the onMounted hook can be used to run code after the component has finished the initial rendering and created the DOM nodes:
vue
<script setup>
import { onMounted } from 'vue'
onMounted(() => {
console.log(`the component is now mounted.`)
})
</script>There are also other hooks which will be called at different stages of the instance's lifecycle, with the most commonly used being onMounted, onUpdated, and onUnmounted.
When calling onMounted, Vue automatically associates the registered callback function with the current active component instance. This requires these hooks to be registered synchronously during component setup. For example, do not do this:
js
setTimeout(() => {
onMounted(() => {
// this won't work.
})
}, 100)Do note this doesn't mean that the call must be placed lexically inside setup() or <script setup>. onMounted() can be called in an external function as long as the call stack is synchronous and originates from within setup().
Lifecycle Diagram
Below is a diagram for the instance lifecycle. You don't need to fully understand everything going on right now, but as you learn and build more, it will be a useful reference.

Consult the Lifecycle Hooks API reference for details on all lifecycle hooks and their respective use cases.